beat365在线唯一官网
设为首页
|
加入收藏
学校首页
学院首页
学院新闻
荣誉殿堂
学院概况
学院领导
部门简介
组织机构
师资队伍
场馆中心
人才培养
专业介绍
学生工作
规章制度
招生就业
招生工作
就业指导
学科建设
教学教研
团队和项目
学术研究
精品课程
师德师风举报
设为首页
|
加入收藏
学校首页
学院首页
学院新闻
荣誉殿堂
学院概况
学院领导
部门简介
组织机构
师资队伍
场馆中心
人才培养
专业介绍
学生工作
规章制度
招生就业
招生工作
就业指导
学科建设
教学教研
团队和项目
学术研究
精品课程
师德师风举报
当前位置:
学院首页
->
学科建设
->
精品课程
->
正文
学科建设
教学教研
团队和项目
学术研究
精品课程
精品课程
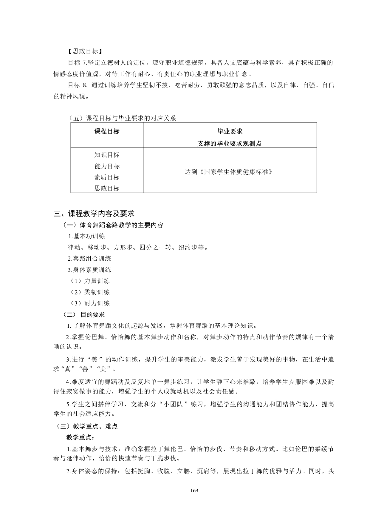
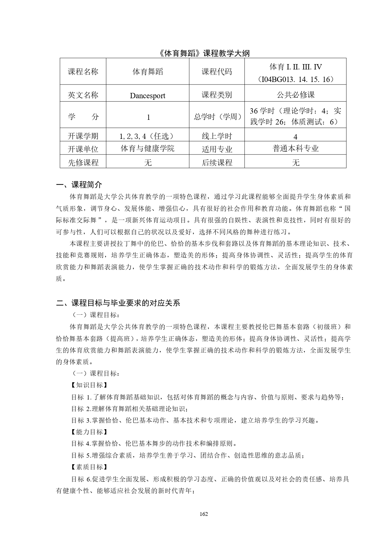
体育舞蹈教学大纲
信息来源:
发布日期:2025-08-20
下一条:
足球教学大纲
beat365在线唯一官网