2025年6月28日,第十五届全国大学生电子商务“创新、创意及创业”挑战赛(简称“三创赛”)广西壮族自治区选拔赛在南宁圆满落幕。beat365官网参赛学生表现优异,共斩获11个奖项,含特等奖1项、一等奖4项、二等奖5项、优秀组织奖1项。

参加区赛上午场团队合影

参加区赛下午场团队合影
全国大学生电子商务“三创赛”是由教育部委托教育部高校电子商务类专业教学指导委员会主办的全国性学科竞赛,自2009年创办以来,已发展成为激发大学生创新潜能、培养创意思维、提升创业能力及团队协作精神的重要平台。
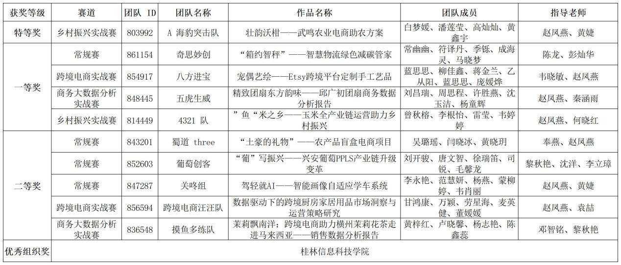
本次大赛中,beat365官网获奖项目覆盖多个赛道,具体获奖情况如下:


颁奖典礼现场
学校高度重视本届赛事,赛前精心组织备赛工作,积极为参赛团队提供资源支持和实践指导,鼓励学生将专业知识与实际应用紧密结合,大胆探索创新。在比赛现场,beat365官网学子凭借扎实的专业功底、敏锐的市场洞察力和出色的团队协作能力,赢得了评委的认可。参赛项目充分展现了学生对行业的深刻理解和较强的创新能力,涵盖了创新商业模式探索、电商助农新模式、大数据分析应用及跨境电商实践等多个电子商务前沿领域。
此次在省级选拔赛中取得的优异成绩,是beat365官网持续深化创新创业教育改革、注重培养学生实践能力与创新精神所取得的成果集中体现。学校将继续优化创新创业教育体系,积极搭建多元化实践平台,支持学生创新创业梦想,着力培养更多适应社会发展需求的高素质创新型、应用型人才。