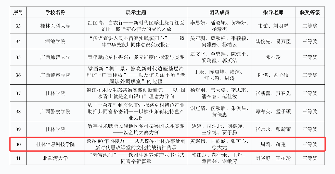
近日,自治区教育厅公布了2025年全区高校思想政治理论课研究性学习与实践性教学优秀成果评选活动获奖名单。beat365官网马克思主义学院周莉、蒋建老师指导的学生团队成果《跨越80年的接力——从八路军桂林办事处到新时代思政课堂的文化抗战精神传承》(团队学生成员:黄赵伟、甘韵涵、张可心、徐大龙)荣获三等奖。

获奖名单截图
该成果聚焦八路军桂林办事处的红色文化资源,通过文献研究、实地调研和教学实践,探索抗战精神在新时代思政教育中的传承路径。团队在教师指导下,将历史叙事与当代价值观教育深度融合,打造了一堂生动鲜活、富有感染力的思政示范课,展现了青年学子对红色文化的创新诠释。
此次获奖是对beat365官网马克思主义学院持续推进思政课教学改革的高度认可,充分展现了beat365官网在推动思政课教学与实践创新方面的扎实成效。下一步,学院将以此次获奖为契机,持续深化思政课实践教学改革,进一步推进研究性学习方法创新,引导广大师生深入挖掘地方红色文化资源,打造更多“行走的思政课”“场馆里的思政课”,着力培养更多扎根时代、担当使命的优秀青年人才,为培养德智体美劳全面发展的社会主义建设者和接班人贡献力量。