beat365在线唯一官网
联系我们
设为首页
加入收藏
学校首页
部门首页
部门简介
通知公告
规章制度
下载专区
依法治校
师德师风举报专栏
业务流程
通知公告
部门首页
>
通知公告
>
正文
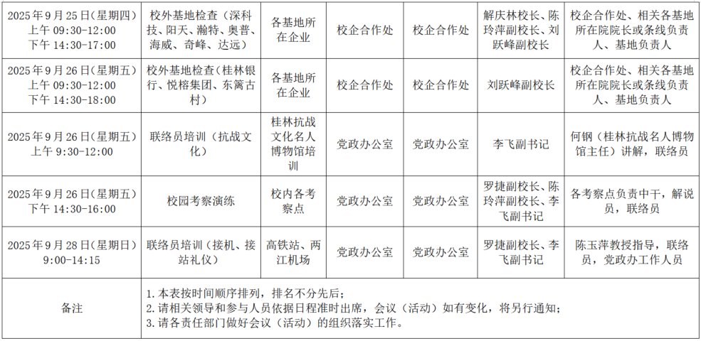
2025年秋季学期第四周全校性会议活动安排表
发布日期:2025-09-22 浏览次数:
2025年秋季学期第四周全校性会议活动安排表
上一篇
下一篇